水務行業作為重要的市政公用事業,在“十四五”期間將迎來新的發展局面,其中《“十四五”規劃》中提出實施城鎮供水管網漏損治理工程,建設節水型社會,到2025年將供水管網漏損率控制在9%以下,嚴控公共供水管網漏損率,水務智能化轉型成為必然趨勢。
一、智慧水務概述
水務是指以水循環為機理、以水資源統一管理為核心的所有涉事水務。水務主要包括:水資源、城鄉防洪、灌溉、城鄉供水、用水、排水、污水處理與回收利用、農田水利、水土保持、農村水電等涉事水務。智慧水務則是指用物聯網、智能傳感、云計算、大數據等技術對供水、排水、節水、污水處理、防洪等水務環節進行智慧化管理。在中國城鎮人口日益增長的發展背景下,城鎮水務建設需求不斷提高,智慧水務應用規模逐步擴大。
二、中國智慧水務政策
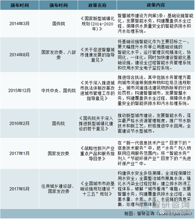
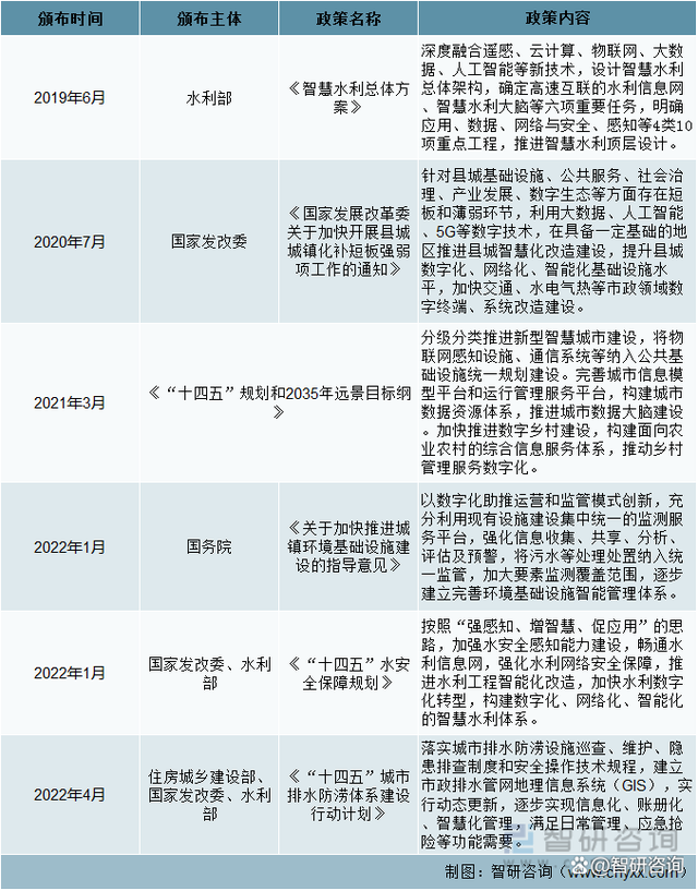
2014-2022年期間,國務院、國家發改委、水利部、住房城鄉建設部等多部門都陸續印發了支持智慧水務行業的發展政策,智慧水務內容涉及發展智能供排水和污水處理、智慧水利、智慧防洪等。從2014年至“十四五”規劃,國家對智慧水務行業的支持政策經歷了從“發展智能水務”到“發展智慧水務”再到“構建智慧水利體系”的變化。截止2022年4月,我國智慧水務相關政策匯總如下:


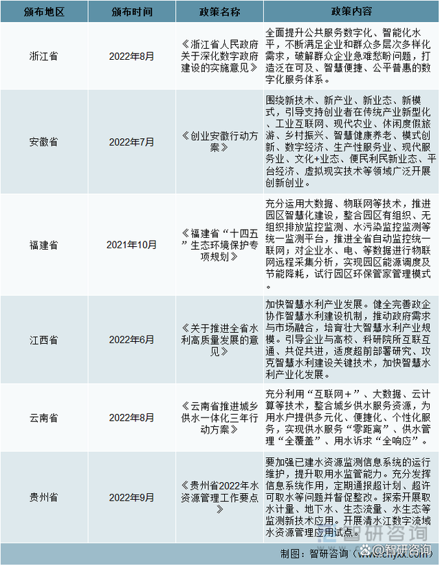
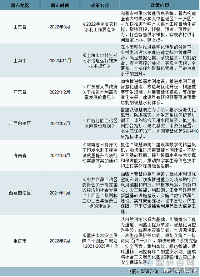
三、中國部分省市有關智慧水務政策
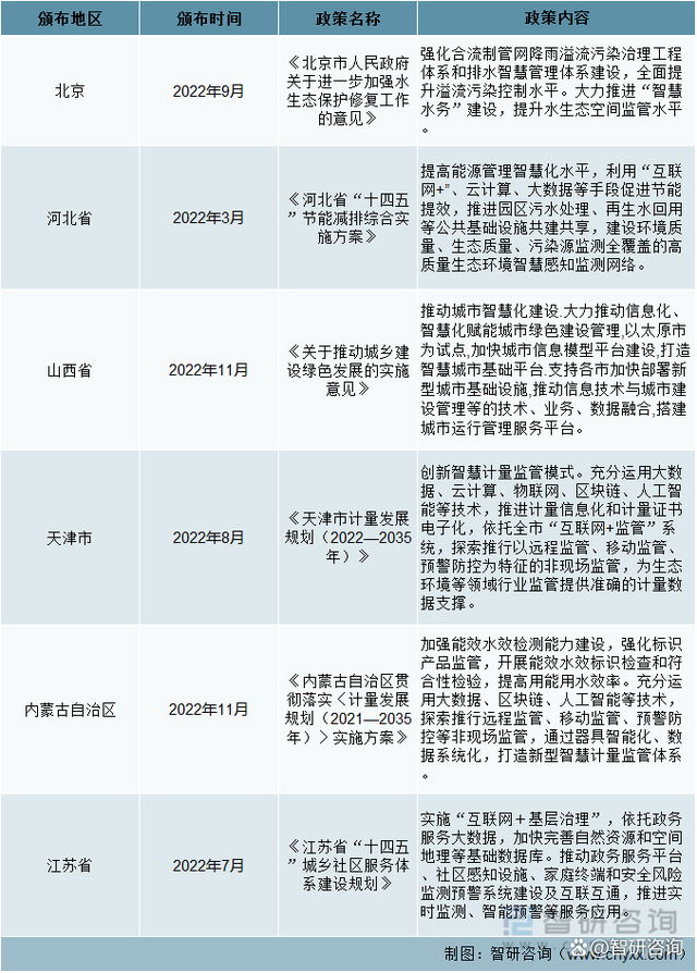
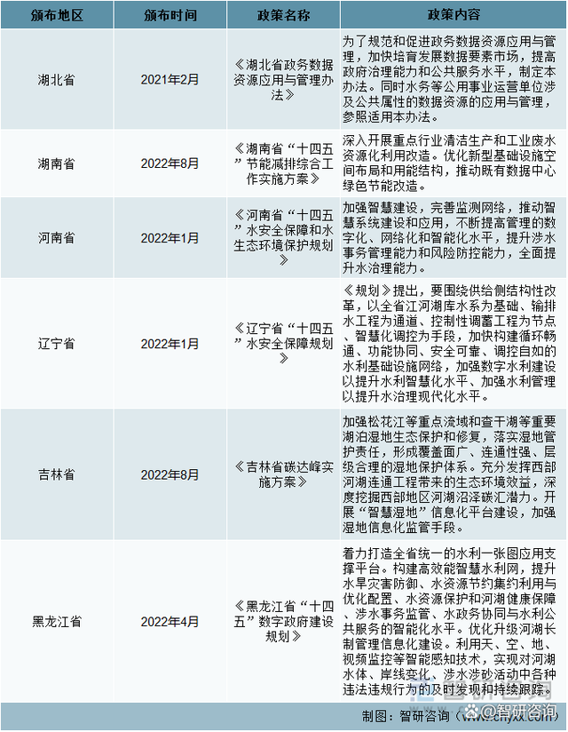
2021-2022年,我國多地在“十四五”規劃、推動城鄉建設、數字政府建設、推進水利建設中指出,要加快智慧水務、智慧城市、數字政府等建設部署,推進傳統基礎設施智能化升級。各省市政策中關于智慧水務的相關建設重點或任務如下:





注:以上信息轉載于智研咨詢發布的《2023-2029年中國智慧水務行業競爭戰略分析及市場需求預測報告》(侵刪)
智慧水務前沿公司——上海敢創科技有限公司,是一家以大數據、云計算、人工智能、物聯網為技術支撐,專業為水務企業(供水、排水、水利及環保等)提供智能化的計算機軟硬件產品及相關技術咨詢和服務的高新技術企業。
相關推薦:了解智慧水務數據一體化平臺
公司總部及營銷中心:
地址:上海市浦東新區郭守敬路498號浦東軟件園21號樓308室
電話:021-58581626 13681685588
郵箱:root@igctech.com
關注微信公眾號